CPU数据结构 :全期思维导图笔记
注意:此页面偶尔会存在CSS冲突问题!
绪论
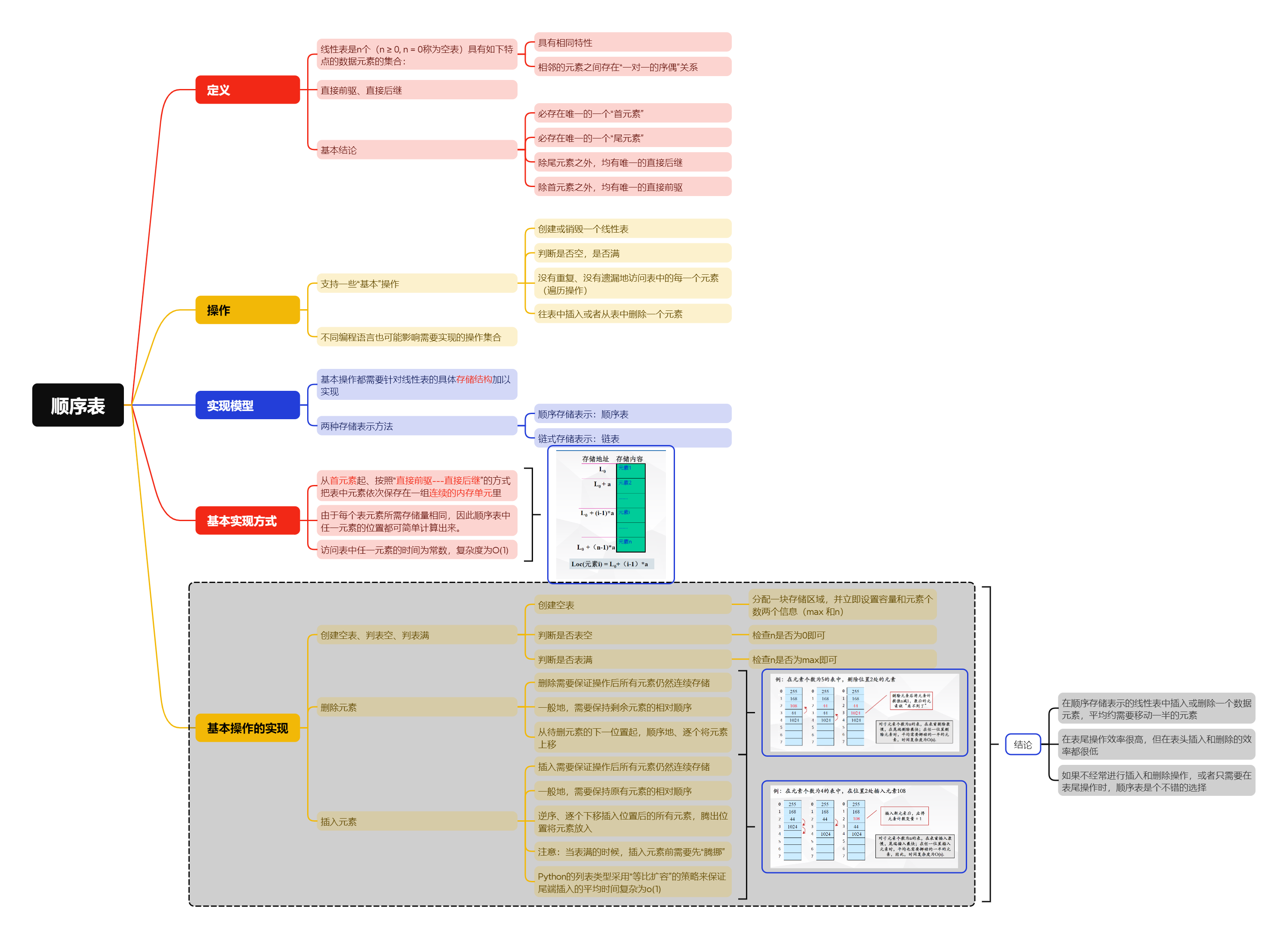
线性表
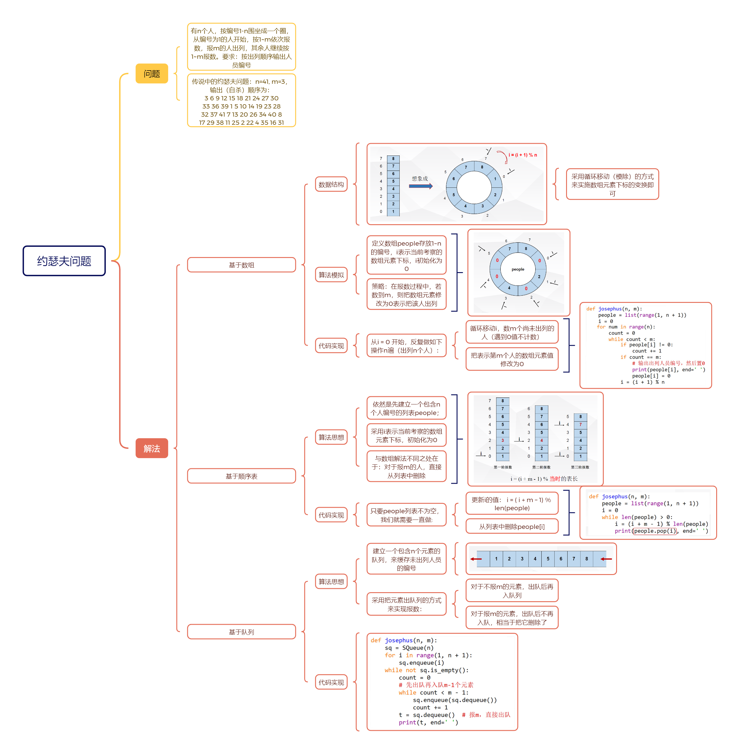
排序与查找
栈和队列
字符串
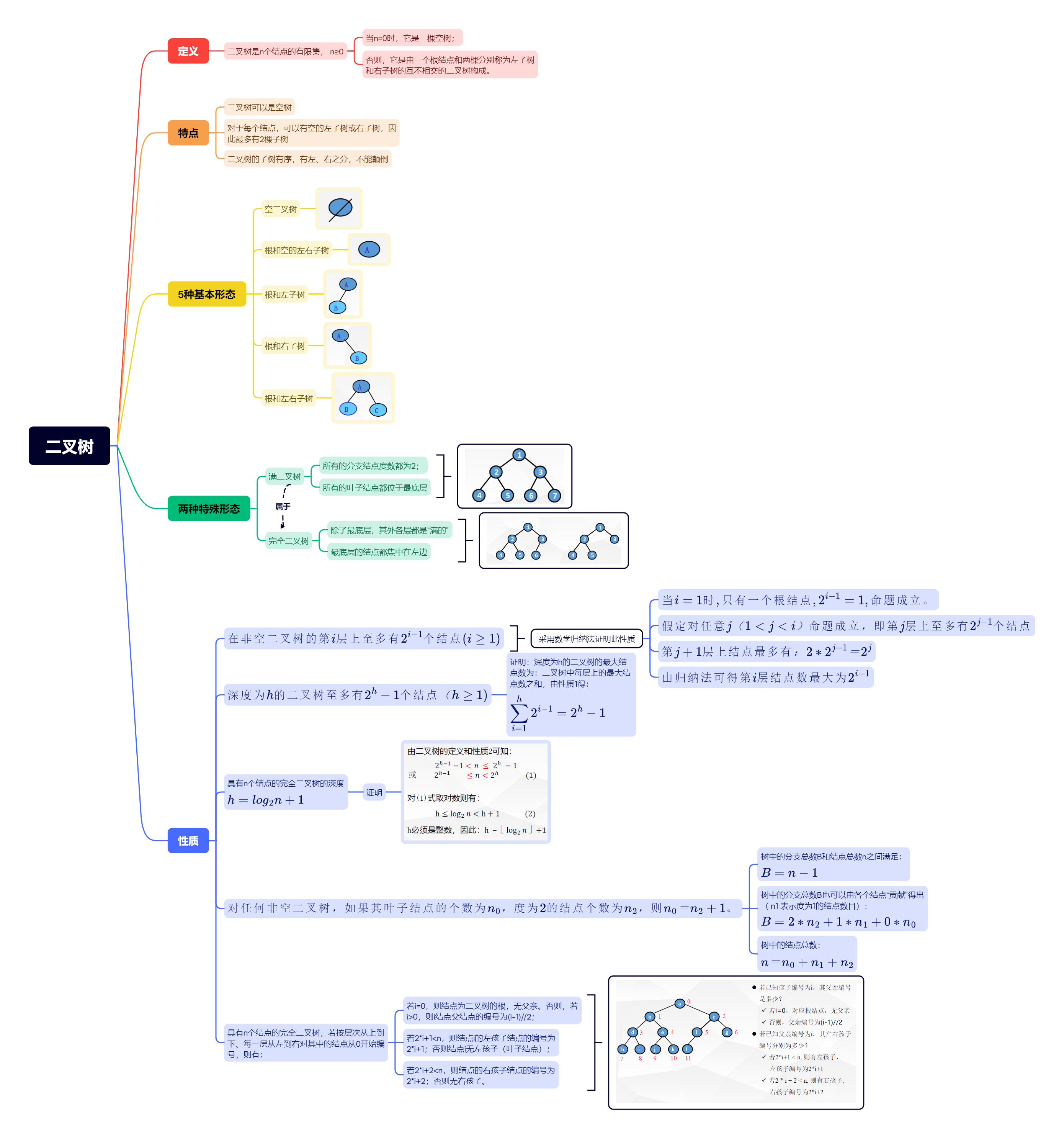
二叉树和树
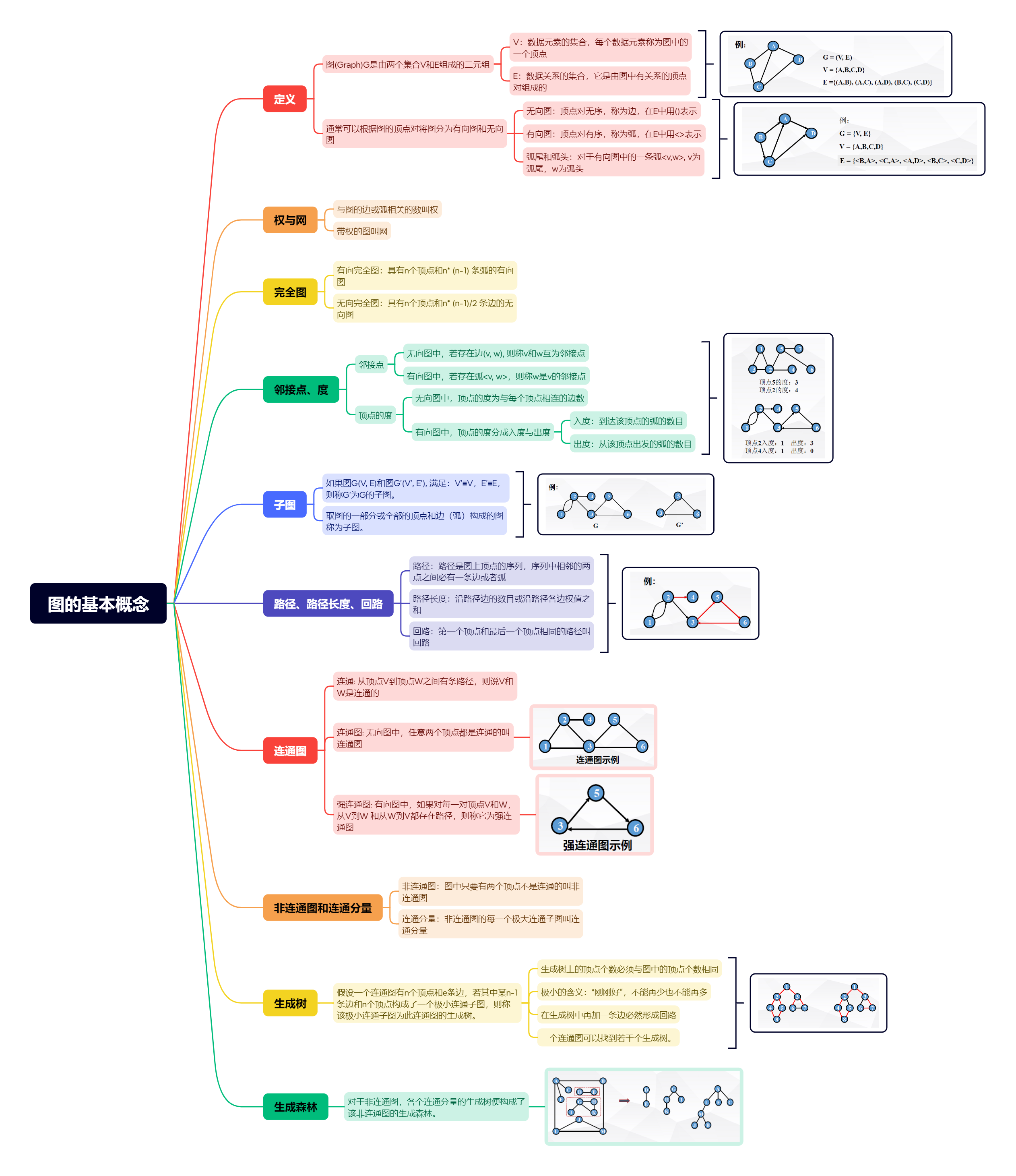
图
下载
原版及课件可于此下载:(ppt与xmind文件,密码为博主8位生日)
https://xuziren-my.sharepoint.com/:f:/g/personal/xzr0736_xuziren_onmicrosoft_com/EoPfMkYkpXNKoFsagV6W62ABH20nWSKBhcdfqSvYtRjenA?e=NhxxA7
想说的话
怎么说呢,学了一学期的数据结构,刷了一学期的题,最后发现提升成绩最好的方法还是总结和刷题,在刷题中寻找乐趣是再好不过了。
附上这一期内刷的里扣(也有洛谷,懒得截了)
评论





































